Daemons and Agents
Daemons and agents, collectively known as background programs, are programs that operate without any graphical user interface. As a developer, you can use background programs to perform actions without user interaction, and also to manage a shared state between multiple other programs.
This technote describes the most common problems encountered when developing daemons and agents on Mac OS X, and offers detailed advice on solving those problems.
You should read this technote if you're developing a background program for Mac OS X. You should also read this technote if you're developing a plug-in that's hosted by a background program (for example, a CUPS filter), because your plug-in must abide by the rules of the host's environment.
Introduction
Many problems can be solved by programs running in the background. These programs have no graphical user interface (GUI), and only interact with the user indirectly. For example:
A web server runs in the background and responds to HTTP requests from clients.
A calendar application installs a background program that manages the calendar database, and relaunches the GUI application when calendar events occur.
This technote discusses the issues associated with writing programs that run in the background. It starts with a formal definition of the types of background programs that you can write (Daemonomicon). It then goes on to discuss the unusual execution contexts encountered by background programs (Execution Contexts) and how Mac OS X uses layered frameworks to manage the issues raised by these contexts (Layered Frameworks). It also offers advice about how to create a background program, starting with some general design recommendations (Design Considerations), followed by advice on launching a background program (Getting Launched) and how to communicate between the various components of the program (Daemon IPC Recommendations). Finally, there are some specific coding recommendations (Coding Recommendations) and some miscellaneous hints and tips (Hints and Tips).
Before reading this technote, you should look at the formal documentation for System Startup Programming and Multiple User Environments.
In cases where the implementation is different on older systems, or is likely to change in the future, the text warns you about these changes.
The examples in this technote are from Mac OS X 10.5.
Daemonomicon
There are a variety of terms used to describe programs that run in the background. In many cases the same term is used by different people to mean different things. This section defines the terms used throughout the rest of the technote.
A background program is a program that runs in the background, without presenting any significant GUI. This category is subdivided into daemons (system wide background programs) and agents (which work on behalf of a specific user). The next two sections describe these subdivisions in detail.
Daemons
A daemon is a program that runs in the background as part of the overall system (that is, it is not tied to a particular user). A daemon cannot display any GUI; more specifically, it is not allowed to connect to the window server. A web server is the perfect example of a daemon.
Historically, Mac OS X had a number of different ways to start daemons (for details, see Deprecated Daemonomicon). On current systems there is only one recommend way: launchd.
A launchd daemon is configured by a sophisticated property list file. This file allows the daemon to be launched based on a variety of criteria (connections to listening sockets, items being modified in the file system, periodically, and so on). For details, see the launchd.plist man page.
A third party launchd daemon should be installed by adding a property list file to the /Library/LaunchDaemons directory.
It is important to realize that not all launchd daemons interact with launchd in the same way. The single unifying feature of all launchd daemons is the property list file. This tells launchd how to interact with the daemon. For example:
A launchd-aware launchd daemon is typically launched on demand and must explicitly check in with
launchd. For an example of this, see Sample Code 'SampleD'.If you have a daemon that was previously launched via
inetd(orxinetd), you can run it fromlaunchdby creating a property list file with theinetdCompatibilityproperty set appropriately. This results in an inetd-compatible launchd daemon. For an example of this, check out/System/Library/LaunchDaemons/finger.plist.Virtually any program can be run as a launchd daemon by creating a minimal property list file with the
OnDemandproperty set to false.
Keep in mind that, regardless of how it interacts with launchd, a launchd daemon must not daemonize itself; doing so would undermine launchd's ability to monitor the daemon.
For more information about launchd daemons, read the launchd documentation.
Agents
An agent is a process that runs in the background on behalf of a particular user. Agents are useful because they can do things that daemons can't, like reliably access the user's home directory or connect to the window server. A calendar monitoring program is a good example of an agent because:
there should be an instance of the program per GUI login session
each agent has access to that user's calendar
the agent can launch the calendar application when certain events occur
The difference between an agent and a daemon is that an agent can display GUI if it wants to, while a daemon can't. The difference between an agent and a regular application is that an agent typically displays no GUI (or a very limited GUI).
Agents have acquired a variety of different names over the years. These include background-only applications (BOAs), faceless background-only applications (FBAs), and UI elements (implying that the agent displays some GUI, but is not a full blown application with a menu bar). These names are more-or-less irrelevant to this discussion. What is relevant, and what distinguishes different types of agents, is how the agent is launched.
Login Item
A login item is launched when the user logs in using the GUI. A login item can be any openable item, but it is typically an application or an agent.
You can install a login item using the shared file lists interface to Launch Services (see the LSSharedFileList.h header file in the LaunchServices subframework of the CoreServices framework). This API is available on Mac OS X 10.5 and later. On earlier systems, you can install a login item is by sending Apple events to the System Events process. Sample Code 'LoginItemsAE' shows one way to do this.
Global Login Item
A global login item is a login item that is launched when any user logs in. Installing a global login item is roughly equivalent to installing that login item for all users on the system: every time a user logs in, loginwindow launches that user's login items and all global login items.
In Mac OS X 10.5 and later you can install a global login item using the shared file lists interface to Launch Services.
launchd Agent
A launchd agent is like a launchd daemon, except that it runs on behalf of a particular user. It is launched by launchd, typically as part of the process of logging in the user.
A third party launchd agent should be installed by adding a property list file to the ~/Library/LaunchAgents directory (to be invoked just for this user) or /Library/LaunchAgents directory (to be invoked for all users).
launchd agents are further classified by their target session type, as shown in Table 1.
Name | Session Type | Notes |
|---|---|---|
GUI launchd agent | Aqua | Has access to all GUI services; much like a login item. |
non-GUI launchd agent | StandardIO | Runs only in non-GUI login sessions (most notably, SSH login sessions) |
per-user launchd agent | Background | Runs in a context that's the parent of all contexts for a given user |
pre-login launchd agent | LoginWindow | Runs in the loginwindow context |
To run your agent in a particular session type, use the session type strings from Table 1 as the value of the LimitLoadToSessionType property in your agent's property list file. If you want to run in more than one session type, you can set LimitLoadToSessionType to an array, where each element is a session type string. If you don't specify the LimitLoadToSessionType property, launchd assumes a value of Aqua.
If you set LimitLoadToSessionType to an array, be aware that each instance of your agent runs independently. For example, if you set up your agent to run in LoginWindow and Aqua, the system will first run an instance of your agent in the loginwindow context. When a user logs in, that instance will be terminated and a second instance will launch in the standard GUI context.
Finally, there are some significant gotchas associated with developing a pre-login launchd agent; see Sample Code 'PreLoginAgents' for more information.
Ancient Daemons (and Agents)
For information about older ways to launch daemons and agents, see Deprecated Daemonomicon.
Execution Contexts
Most Mac OS X programmers are familiar with the user ID (UID) associated with a process (commonly referred to as the process's owner). On a traditional BSD system, this UID control the capabilities of that process. You can, more or less, assume that two processes with matching UIDs have the same capabilities.
This is not true on Mac OS X. There are other elements of the process's context that significantly alter its capabilities. So, for example, a daemon whose UID is set to that of the logged in console user is not equivalent to an application that has been launched by that user.
The following sections describe the elements of process's context, and how they affect background programs.
UIDs and GIDs
A process's UIDs (its effective (EUID), real (RUID), and saved (SUID) UIDs) are the most well known elements of the process's context. These UIDs control various capabilities of the process, mostly centered on the BSD portions of the system (file system, networking, BSD process control). For example, a process's ability to open a file is controlled by its EUID, and its ability to signal another process is controlled by its EUID and the EUID and RUID of the target.
Processes also have a set of group IDs (GIDs) that are analogous to the UIDs, plus a list of supplemental group IDs.
For more information about these UIDs and GIDs, and how they affect the capabilities of your process, see Security Overview.
Mach Bootstrap Basics
Many Mac OS X subsystems work by exchanging Mach messages with a central service. For such a subsystem to work, it must be able to find the service. This is typically done using the Mach bootstrap service, which allows a process to look up a service by name. All processes inherit a reference to the bootstrap service from their parent.
To get an idea of how this works, you can run launchctl with the bslist argument. This lists all of the services registered with the bootstrap service. Listing 1 shows an example of its output.
Listing 1 BootstrapDump from Terminal
$ launchctl bslist D com.apple.rcd A com.apple.finder.ServiceProvider A com.apple.systemuiserver.ServiceProvider A com.apple.systemuiserver-ServicesPortName A com.apple.dockling.server A com.apple.SUISMessaging A com.apple.ipodserver A com.apple.dock.server D BezelUI D edu.mit.Kerberos.KerberosAgent.ipcService [...] |
As you can see, there are numerous services published via the bootstrap service. Virtually all of them are private. For example, you are not expected to send messages directly to the "com.apple.dock.server" service; rather, you would call a routine exported by a framework (perhaps SetApplicationDockTileImage) and, behind the scenes, it exchanges messages with the service to do the job you requested.
Bootstrap Namespaces
The previous example raises an interesting point: which Dock does SetApplicationDockTileImage interact with? If there are multiple users logged in (via fast user switching), then there are multiple instances of the Dock running, so how does SetApplicationDockTileImage know which is the right one? Moreover, how can all of these Docks register the same service name ("com.apple.dock.server") without suffering a name conflict?
The solution to these problems is that the bootstrap service can create multiple bootstrap namespaces. Each login session has its own bootstrap namespace, to which all processes running in that session inherit a reference. So, when the Dock registers its service, the registration goes into that login session's namespace. Any other process within that session inherits a reference to the same namespace, and can, therefore, see the Dock's service. Processes in other login sessions reference a different namespace, which prevents them from seeing that service. However, they might be able to see a different instance of the Dock that's registered in their namespace.
It's worth noting the distinction between GUI and non-GUI per-session bootstrap namespaces. A GUI per-session bootstrap namespace is instantiated by the GUI infrastructure (loginwindow and WindowServer) when a user logs in via the GUI. A non-GUI per-session bootstrap namespace is created when a user logs in via SSH. While there is no fundamental difference between these namespaces, GUI-based services, like the Dock, only register themselves in GUI per-session bootstrap namespaces.
In Mac OS X 10.5 and later these non-GUI namespaces are, after the user has logged in, moved below the per-user bootstrap namespace by the launchd PAM module (/usr/lib/pam/pam_launchd.so) under the direction of the SSH PAM configuration file (/etc/pam.d/sshd).
Namespace Hierarchy
Bootstrap namespaces are arranged hierarchically. There is a single global bootstrap namespace. Below that is a per-user bootstrap namespace for each user on the system, and below each of those is a per-session bootstrap namespace for each login session. You can print a map of the namespaces on the system using the BootstrapDump program (downloadable as Sample Code 'BootstrapDump') with the MAP argument, as illustrated by Listing 2.
Listing 2 Bootstrap Namespace Hierarchy
$ sudo BootstrapDump MAP
Password:********
0x0
launchd (root, 1/0)
launchd (quinn, 82/1)
0x30b
kextd (root, 7/1)
DirectoryService (root, 8/1)
notifyd (root, 9/1)
configd (root, 10/1)
[...]
0x10f
0x100b
sshd (root, 443/1)
sshd (quinn, 447/443)
bash (quinn, 449/447)
BootstrapDump (root, 477/449)
0x20b
loginwindow (root, 24/1)
ARDAgent (root, 92/82)
Spotlight (quinn, 94/82)
UserEventAgent (quinn, 95/82)
Dock (quinn, 97/82)
AppleVNCServer (root, 98/92)
pboard (quinn, 99/82)
SystemUIServer (quinn, 100/82)
Finder (quinn, 101/82)
ATSServer (quinn, 102/82) |
If a process running within a namespace registers a service, it is visible in that namespace and any of its descendent namespaces. However, it is not visible in any other namespaces. In practice, this means that:
processes using the global namespace can only see services in the global namespace
processes using a per-user namespace can see services in that per-user namespace and the global namespace
processes using a per-session namespace can see services in that per-session namespace, the parent per-user namespace, and the global namespace
services registered in a per-session namespace can only be seen by processes using that per-session namespace
services registered in a per-user namespace can be seen by any process in any of that user's sessions
services registered in the global namespace can be seen by all processes
You can use launchctl's bslist command to view a bootstrap namespace by pointing it at a process using that namespace. For example, Listing 3 shows how to list the services in the global namespace by targeting kextd.
Listing 3 Dumping the global bootstrap namespace
$ # The killall goop in the following command is a sneaky way $ # to get the process ID for a process name. $ # $ pid=`sudo killall -s kextd | cut -f 3 -d ' '` $ sudo launchctl bslist $pid [...] A com.apple.KernelExtensionServer D com.apple.KerberosAutoConfig D com.apple.java.updateSharingD D com.apple.installdb.system D com.apple.IIDCAssistant D com.apple.system.hdiejectd D com.apple.gssd A com.apple.FSEvents [...] $ sudo launchctl bslist $pid | grep dock $ # No results because Dock is not registered in the global namespace. |
So the "com.apple.KernelExtensionServer" service is registered in the global bootstrap namespace, and can be seen by all processes on the system. On the other hand, "com.apple.dock.server" service (from Listing 1) is registered in the per-session namespace and can only be seen by processes using that namespace.
So, the rules to remember are:
If you're developing an agent, make sure it inherits a reference to the correct per-user or per-session bootstrap namespace. Table 2 shows the execution context for each type of background program.
If you're developing a daemon, make sure it inherits a reference to the global bootstrap namespace.
If you're developing a daemon, make sure it only uses services that are registered in the global bootstrap namespace. See Layered Frameworks for more information about this.
If you don't follow these rules, things might look like they're working, but you'll run into obscure problems down the line. The next section gives an example of one such problem. This is but one example; there are many more potential problems. The only guaranteed way to avoid such problems is to follow these rules, which are discussed further in Layered Frameworks.
Namespace Exploration
All of this might seem a little theoretical, and you're probably wondering how it affects you. Let's make things crystal clear by looking at a concrete example of how bootstrap namespaces affect application functionality.
Launch Activity Monitor (in
/Applications/Utilities) from the Finder.If it's not currently showing its main window, choose Activity Monitor from the Window menu to reveal that window.
Configuring it to show a CPU usage meter in its dock icon by choosing Show CPU Usage from the Dock Icon submenu of the View menu. You'll note that the Dock icon now displays a up-to-date representation of the CPU usage, and that the Dock menu works correctly. Figure 1 shows what I'm talking about.
Now quit Activity Monitor.
Next, open a Terminal window and SSH to yourself, as shown in Listing 4.
Listing 4 Connecting to yourself via ssh
$ ssh localhost Password:******** Last login: Fri Sep 30 10:07:59 2005 Welcome to Darwin! $
When you log in via ssh, the system creates a new per-session bootstrap namespace for your session. So, anything you execute in this Terminal window is running in a different per-session bootstrap namespace from the GUI applications that you're running.
Now run Activity Monitor from this Terminal window, as shown in Listing 5.
Listing 5 Running Activity Monitor from within SSH login session
$ /Applications/Utilities/Activity\ Monitor.app/Contents/MacOS/Activity\ Monitor
Figure 2 shows what you get. You'll notice two anomalous things:
The Dock tile CPU meter is not displayed.
If you control click on the Dock tile, the contextual menu contains an "Application Not Responding" item.
These problems occur because the application is running in a different per-session bootstrap namespace, and is unable to look up the services that it needs to operate correctly (for example, "com.apple.dock.server").


Window Server
The window server (on Mac OS X 10.5 this is /System/Library/Frameworks/ApplicationServices.framework/Frameworks/CoreGraphics.framework/Resources/WindowServer) is a single point of contact for all applications. It is central to the implementation of the GUI frameworks (AppKit and HIToolbox) and many other services (for example, Process Manager).
Most of the services provided by the window server are implemented using Mach messages. Thus, to use the window server reliably, you must inherit a reference to a valid GUI per-session bootstrap namespace. This is an expected consequence of the rules given earlier.
What's unexpected, however, is that applications do work (somewhat) if you run them from outside of a GUI login session (that is, if they inherit a reference to the global bootstrap namespace, or some other non-GUI bootstrap namespace). This is because the window server advertises its services in the global bootstrap namespace! This is known as the global window server service.
The reasons for this non-obvious behavior are lost in the depths of history. However, the fact that this works at all is pretty much irrelevant because there are important caveats that prevent it from being truly useful. The following sections describe these caveats in detail.
More Than Window Server
The window server is not the only service that's required for an application to function correctly. As described earlier, the Dock service is also required, and it is only registered in GUI per-session bootstrap namespaces. There are many other services like this.
Permission To Connect
The console user is the user whose GUI login session is using the console. The console device, /dev/console, is owned by the console user.
A process can only use the global window server service if its EUID is 0 (it's running as root) or matches the UID of the console user. All other users are barred from using it.
For a demonstration of this, you can SSH to your own machine and try to run Activity Monitor from your shell. Listing 6 shows an example of doing this from Terminal. The first attempt to run Activity Monitor command works because it's running as the same user as Terminal. The second attempt fails because the test user (mrgumby) does not match the console user, and thus cannot access the global window server service.
Listing 6 Accessing the window server from console and non-console users
$ ssh ${USER}@localhost
Password:********
Last login: Wed Jun 20 11:49:23 2007
$ id
uid=502(quinn) gid=20(staff) groups=20(staff),81(_appserveradm),
104(com.apple.sharepoint.group.1),79(_appserverusr),80(admin),
101(com.apple.access_remote_ae),103(com.apple.access_ssh-disabled)
$ ls -l /dev/console
crw------- 1 quinn staff 0, 0 Jun 20 11:50 /dev/console
$ # Launch Activity Monitor and then quit it.
$ /Applications/Utilities/Activity\ Monitor.app/Contents/MacOS/\
Activity\ Monitor
$ logout
Connection to localhost closed.
$ ssh mrgumby@localhost
Password:********
Last login: Wed Jun 20 11:49:23 2007
$ id
uid=503(mrgumby) gid=20(staff) groups=20(staff),105(com.apple.sharepoint.group.2),
104(com.apple.sharepoint.group.1)
$ ls -l /dev/console
crw------- 1 quinn quinn 0, 0 Oct 3 21:31 /dev/console
$ # Activity Monitor fails to launch at all.
$ /Applications/Utilities/ctivity\ Monitor.app/Contents/MacOS/Act
_RegisterApplication(), FAILED TO establish the default connection to \
the WindowServer, _CGSDefaultConnection() is NULL.
2007-06-20 11:54:31.798 Activity Monitor[863:10b] An uncaught exception
was raised
[...]
Trace/BPT trap
$ logout
Connection to localhost closed. |
This limitation makes it very hard to reliably use the global window service because:
Standard security practice is that daemons should not run as root; rather, they should be run by a dedicated user (that is, the
wombatddaemon is run by a dedicated_wombatuser).Also, standard security practice dictates that programs running as root should try to reduce their attack surface by limiting the list of frameworks that they use. Thus, in general, programs running as root should not use high-level frameworks that rely on the window server, like AppKit and HIToolbox.
So, solving the problem by running as root is a security no-no.
There is no easy way to solve the problem by running your daemon as the console user because, with fast user switching, the console user can change at any time.
Window Server Lifecycle
The final nail in the coffin of the global window server service relates to the window server lifecycle. Contrary to what you might expect, the window server is not always running. Rather, at certain times (see the note below), the window server quits and is relaunched by launchd. As with the global window server service, the reasons for this are also lost in the depths of history. However, the consequences are crucial: when the window server quits, any process that's connected to it will terminate.
You can see this in action using the program from Listing 7. This program monitors the foreground application using Carbon Events, which requires it to connect to the window server.
Listing 7 A simple program that connects to the window server
#include <assert.h>
#include <stdio.h>
#include <stdlib.h>
#include <Carbon/Carbon.h>
static OSStatus EventHandlerProc(
EventHandlerCallRef inHandlerCallRef,
EventRef inEvent,
void * inUserData)
{
fprintf(stderr, " Switch\n");
return noErr;
}
int main(int argc, char **argv)
{
static const EventTypeSpec kEvents[] = {
{ kEventClassApplication, kEventAppFrontSwitched}
};
OSStatus err;
err = InstallEventHandler(
GetApplicationEventTarget(),
NewEventHandlerUPP( EventHandlerProc ),
sizeof(kEvents) / sizeof(kEvents[0]),
kEvents,
NULL,
NULL
);
assert(err == noErr);
while (true) {
fprintf(stderr, "Running runloop\n");
RunApplicationEventLoop();
}
return EXIT_SUCCESS;
} |
To test this, you have to log in using SSH from a different machine (because Terminal will hold up the GUI logout if there is a process running in one of its windows). Listing 8 shows what this session might look like.
Listing 8 Death by GUI logout
$ ssh victim.local. Password:******** Last login: Thu Jun 21 09:05:00 2007 victim$ ./AppSwitchMonitor Running runloop Switch Switch Switch Running runloop Killed victim$ echo $? 137 |
To replicate this yourself, do the following.
Log into the console of the victim machine (
victim.local.in this example).From another machine, SSH to the victim machine and run the
AppSwitchMonitorprogram. This will run forever, printing a message when the foreground application changes.Using the GUI, log out.
You should notice a delay in the log out. This is
loginwindowwaiting forAppSwitchMonitorto respond to the'quit'Apple event.AppSwitchMonitordoes get this event, which causes a return fromRunApplicationEventLoop. However, the while loop aroundRunApplicationEventLoopkeeps it running.The
AppSwitchMonitorprogram eventually dies. Printing the exit status reveals that it died because of aSIGKILLsignal (you can decode this exit status using the macros in<sys/wait.h>; see the wait man page for details).
This program is killed because the window server keeps track of the processes that are using its services. When you log out, the system (actually loginwindow) tries to quit these. For each GUI process, it sends a 'quit' Apple event to the process. If any GUI process refuses to quit, loginwindow halts the logout and displays a message to the user.
The situation for non-GUI processes is slightly different: loginwindow first tries to quit the process using a 'quit' Apple event; if that fails it terminates the program by sending it a SIGKILL signal. There is no way to catch or ignore this signal.
The upshot of this is that, if your process connects to the window server, it will not survive a normal logout.
There are other issues related to the window server lifecycle that cause problems for daemons. Even if you don't actually connect to the window server, you can still get into trouble if your daemon registers services in the per-session bootstrap namespace. When the window server quits, any per-session bootstrap namespaces created by that window server are deactivated. For more information about this, see Bootstrap Namespaces: One More Thing.
Pre-Login Trust Issues
If, in Mac OS X 10.5 and later, you see a message like that shown in Listing 9 you might mistakenly think that the solution is to get the system to 'trust' your application, perhaps via code signing.
Listing 9 Pre-Login Trust Message
Untrusted apps are not allowed to connect to or launch Window Server before login. |
However, this isn't the case (r. 5544764) . This message is really telling you is that you're trying to connect to the window server from the wrong context. You see this message if you try to connect to the global window server service from outside of the pre-login context before the user has logged in; typically this means that you're trying to use the window server from a daemon.
You should not attempt to fix this by convincing the window server to trust your program; doing so will just cause other problems further down the road. For example, if you do successfully connect to the window server from your daemon, you still have to deal with window server lifecycle issues described previously.
Instead, you should fix this problem by changing your code to run in the correct context. If you need to connect to the window server in a pre-login context, create a pre-login launchd agent. For an example of this, see Sample Code 'PreLoginAgents'.
Security Context
The security context is another piece of execution context associated with a process. The security context is explicitly managed by the Mac OS X security server (securityd). The security context almost always follows the bootstrap namespace: that is, there is a single global security context (also known as the root security context), per-user security contexts (for per-user launchd agents), and a per-session security context for each login session.
In most cases the security context is not directly relevant to your program; more often than not, the bootstrap namespace is the thing that trips you up.
On the other hand, the security context has one nice attribute: you can get useful information about the context using the SessionGetInfo routine (from <Security/AuthSession.h>). This routine return two useful pieces of information.
The first is the session identifier, a 32-bit number that uniquely identifies this session. This can be helpful in a number of places. For example, if you want to create a shared memory object (perhaps using shm_open) whose scope is limited to processes running within a particular login session, you can fold the session identifier into the object's name. Thus, two shared memory objects from different session won't collide in the shared memory object namespace, and client processes within the login session can easily find the correct shared memory object.
Additionally, SessionGetInfo returns a set of flags that describe the current security context. These are:
sessionIsRoot— set if this is the global security contextsessionHasGraphicAccess— set if programs running in this context can access the window serversessionHasTTY— set if programs running in this context can access the terminal (/dev/tty)sessionIsRemote— set if this context is the being run over the network
Execution Context Summary
Table 2 shows how the execution context of your daemon or agent is affected by the mechanism used to launch it.
Program Type | UID | Bootstrap Namespace | Security Context |
|---|---|---|---|
launchd daemon | as configured [1] | as configured [2] | as configured [3] |
login item | user | GUI per-session | per-session |
global login item | user | GUI per-session | per-session |
GUI launchd agent [4] | user | GUI per-session | per-session |
non-GUI launchd agent [4] | user | non-GUI per-session | per-session |
per-user launchd agent [4] | user | per-user | per-user |
pre-login launchd agent [4] | root | pre-login [5] | pre-login [5] |
Notes:
Configured using the
UserNameproperty in the property list file; defaults torootif the attribute is not specified.Uses the global bootstrap namespace unless the
SessionCreateproperty is specified in the property list file, in which case the daemon runs in its own per-session bootstrap namespace.Uses the global security context unless the
SessionCreateproperty is specified in the property list file, in which case the daemon runs in its own per-session security context.Prior to Mac OS X 10.5 there was no way to control the target session type of a launchd agent; launchd agents were executed per-user in an unpredictable context. See Agents for details.
Once the user has logged in, this pre-login bootstrap namespace and security context become the bootstrap namespace and security context of the logged in user's login session.
Execution Context Example
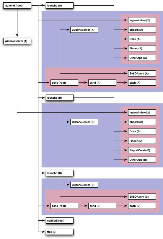
Figure 3 is graphical example of this information. Each box is a process. The text after the process name is either the UID of that process (text in round brackets) or a note that you can look up below (text in square brackets) or both. A directed line represents the parent/child relationship between two processes. Each blue box represents a per-user bootstrap namespace. Each red box represents a per-session bootstrap namespace. Items that aren't in any shaded box are in the global bootstrap namespace. There are two GUI login sessions (user A logged in first and then fast user switched to user B) and two non-GUI login session (user A and user C).

Notes:
WindowServerruns with an EUID of_windowserver(88) and an RUID ofroot(0).loginwindowruns with an EUID of the logged in user and an RUID ofroot(0).ftpdruns with an EUID of the logged in user and an RUID ofroot(0). Currentlyftpdruns in the global security context, but this may change in future systems; it will then will act more likesshd, and create a per-user security context for each FTP session.
As you look at Figure 3, consider the various different types of process that it shows.
There is a global instance of
launchd(PID 1). There is also an instance oflaunchdfor each user.There is a single instance of the
WindowServerprocess that resides in the global security context. However, it knows about all GUI login sessions and can register its services in each of them.The first instance of
loginwindow, the one associated with user A's login session, is a child of the globallaunchd. The second instance, created when user A fast user switched to user B, is a child of the window server.Each per-user instance of
launchdmanages the context for all of that user's login sessions.The pasteboard server (
pboard) is a typical GUI launchd agent.StdIOAgentis a hypothetical non-GUI launchd agent. It's included to illustrate where this type of agent would appear in the diagram. Mac OS X does not currently install any non-GUI launchd agents by default.CCacheServeris a per-user launchd agent that maintains the Kerberos credentials cache for a specific user.The
ReportCrashprogram is a GUI launchd agent with special values in its property list that telllaunchdto run it in response to crashes.sshdis a launchd daemon with theSessionCreateproperty set, which means that it runs in its own bootstrap namespace. Once a user logs in, the launchd PAM session module (/usr/lib/pam/pam_launchd.so, as configured by/etc/pam.d/sshd) moves the bootstrap namespace to within the appropriate per-user bootstrap namespace.configdis a run-of-the-mill launchd daemon.ftpdis a launchd daemon that is launched when someone connects to the TCP port specified in its property list file.
Layered Frameworks
Most Mac OS X functionality is implemented by large system frameworks. Many of these frameworks use Mach-based services that they look up using the bootstrap service. This can cause all sorts of problems if you call them from a program which references the wrong bootstrap namespace.
Apple's solution to this problem is layering: we divide our frameworks into layers, and decide, for each layer, whether that layer supports operations in the global bootstrap namespace. The basic rule is that everything in CoreServices and below (including System, IOKit, System Configuration, Foundation) should work in any bootstrap namespace (these are daemon-safe frameworks), whereas everything above CoreServices (including ApplicationServices, Carbon, and AppKit) requires a GUI per-session bootstrap namespace.
The only fly in this ointment is that some frameworks aren't properly layered. QuickTime is a perfect example of this. Because of its traditional Mac OS heritage, QuickTime isn't clearly layered into 'core' and 'application' frameworks. Rather, there is one big framework, and its not documented which bits work from a daemon. The only way to be one hundred percent safe is to not use frameworks like these, but that isn't an option for many developers. You can, however, minimize the risk by restricting the set of routines that you call. Living Dangerously describes this idea in more detail.
In summary, the concrete recommendations are:
When writing a daemon, only link to daemon-safe frameworks (see Framework Cross Reference).
When writing a GUI agent, you can link with any framework.
If you're writing a daemon and you must link with a framework that's not daemon-safe, consider splitting your code into a daemon component and an agent component. If that's not possible, be aware of the potential issues associated with linking a daemon to unsafe frameworks (as described in the next section).
Living Dangerously
If your daemon uses frameworks that aren't daemon-safe, you can run into a variety of problems.
Some frameworks fail at load time. That is, the framework has an initialization routine that assumes it's running in a per-session context and fails if it's not.
This problem is rare on current systems because most frameworks are initialized lazily.
If the framework doesn't fail at load time, you may still encounter problems as you call various routines from that framework.
A routine might fail benignly. For example, the routine might fail silently, or print a message to
stderr, or perhaps return a meaningful error code.A routine might fail hostilely. For example, it's quite common for the GUI frameworks to call abort if they're run by a daemon!
A routine might work even though its framework is not officially daemon-safe.
A routine might behave differently depending on its input parameters. For example, an image decompression routine might work for some types of images and fail for others.
The behavior of any given framework, and the routines within that framework, can change from release-to-release.
The upshot of this is that, if your daemon links with a framework that's not daemon-safe, you can't predict how it will behave in general. It might work on your machine, but fail on some other user's machine, or fail on a future system release, or fail for different input data. You are living dangerously!
If you must call a framework that's not daemon-safe from your daemon, you should start by filing a bug describing what you're doing and why. Apple will consider your input as it develops future system software.
Next, you should try to minimize the number of potentially unsafe routines that you call. This will reduce (but not eliminate) the compatible risk.
Finally, you should test your daemon on a wide variety of platforms. And make sure you test with the pre-release builds Mac OS X that are available via Apple's developer software seeding program.
Framework Cross Reference
Table 3 summarizes which frameworks are daemon-safe.
Framework | Daemon Safe? | Framework | Daemon Safe? |
|---|---|---|---|
Accelerate | yes | InstantMessage | no |
AddressBook | no | InterfaceBuilder | no |
AGL | no | IOBluetooth | no |
AppKit | no | IOBluetoothUI | no |
AppKitScripting | no | IOKit | yes |
AppleScriptKit | no | JavaEmbedding | no |
AppleShareClient | no | JavaFrameEmbedding | no |
AppleShareClientCore | yes | JavaScriptCore | no |
AppleTalk | yes | JavaVM | yes [3] |
ApplicationServices | no | Kerberos | yes [4] |
AudioToolbox | yes | LatentSemanticMapping | no |
AudioUnit | yes | LDAP | yes |
Automator | no | Message | no |
CalendarStore | no | OpenAL | yes |
Carbon | no | OpenGL | no |
Cocoa | no | OSAKit | no |
Collaboration | no | PCSC | yes |
CoreAudio | yes | PreferencePanes | no |
CoreAudioKit | no | PubSub | no |
CoreData | yes [1] | Python | yes [5] |
CoreFoundation | yes | QTKit | no |
CoreMIDI | yes | Quartz | no |
CoreMIDIServer | yes [2] | QuartzCore | no |
CoreServices | yes | QuickLook | no |
CoreVideo | no | QuickTime | no |
CPlusTest | yes | Ruby | yes |
DirectoryService | yes | RubyCocoa | no |
DiscRecording | no | ScreenSaver | no |
DiscRecordingUI | no | Scripting | yes [1] |
DiskArbitration | yes | ScriptingBridge | yes |
DrawSprocket | no | Security | yes |
DVComponentGlue | no | SecurityFoundation | yes |
DVDPlayback | no | SecurityInterface | no |
EGL | no | SyncServices | no |
ExceptionHandling | yes [1] | System | yes |
ForceFeedback | no | SystemConfiguration | yes |
Foundation | yes | Tcl | yes |
FWAUserLib | yes | Tk | no |
GLUT | no | TWAIN | no |
ICADevices | no | vecLib | yes |
InputMethodKit | no | WebKit | no |
InstallerPlugins | no | XgridFoundation | yes |
Notes:
This framework has been daemon-safe since at least Mac OS X 10.4. However, a previous version of this technote documented it as not being daemon safe.
This is not a framework that you would usually call yourself.
You should define the Java property
java.awt.headlessastrue, which causes Java to throw an exception if you run code that connects to the window server. See Technical Q&A QA1328, 'Server Processes and the Dock'.With restrictions; please write to Developer Technical Support (DTS) for the details.
Core Python functionality is daemon safe, but certain modules are not. Thus, depending on the modules you use, your Python program may not be daemon safe.
This table lists the frameworks as of Mac OS X 10.5. If a framework is not listed here, it is best to assume that it is not daemon-safe.
If you're interested in the status of a subframework, and that subframework is not listed here, you should look up the status of the framework's umbrella. For example, you can tell that the OSServices framework is safe because its umbrella framework, CoreServices, is safe.
If a framework is listed as safe, it will continue to be safe in future system releases. If a framework is listed as not being safe, it may become safe in future releases.
Design Considerations
This section lists some important points that you should consider when designing a background program.
Is It Necessary?
When contemplating a background program, the first thing to consider is whether you need it at all. Background programs consume resources all the time (although you can minimize the resources they consume by launching on demand), so if you can avoid using one you'll be doing the user a favor. Also, a background program can make the system less robust because it introduces a common point of failure (in this respect, a daemon is worse than an agent, which is worse than no background program at all). On the other hand, using a background program is often better than using a convoluted mechanism for distributed state management.
If you've decided to implement a background program, you must then determine whether you need an agent or a daemon. The main reason for using a daemon is that you need to share some state between multiple processes in different login sessions. If you don't need this, consider using an agent.
The Perils of the Monolith
A common question we get in DTS is "How can I launch a GUI application from my daemon?" The answer is that you can't. This is a direct consequence of Mac OS X's layered architecture: a daemon can't launch a GUI application because the daemon is running in the wrong context. Even if it could choose which context to run the GUI application in, which would it choose? And what happens if the computer is sitting at the login window, which means there are no valid GUI contexts?
The correct solution to this problem is to split your program into multiple components, each specialized for a particular role. So, you might have a daemon for managing the global state and an agent operating on behalf of each of the logged in users. If the daemon needs the user to answer a question, it signals all the agents and the agents use local knowledge to decide what to do. For example, the agent might behave differently depending on whether it's running in a GUI or non-GUI login session, or whether the GUI session is active (that is, using the console in a fast user switched environment).
The nice thing about this approach is that it simplifies the daemon's state. The daemon just knows that it's expecting one of the agents to provide the answer to the question; it doesn't care how many agents there are, what type of login context they're running in, or how they go about interacting with the user.
The Client/Server Model
If you do split your program into multiple components, try to use the client/server model. Specifically, remember that clients connect to servers, and not the other way around. This might sound obvious, but it's easy to forget this point and find yourself in the weeds.
In this context, a server is the background program that contains the global state that's being shared, while the clients are the programs that want to access that state. The server might be an agent (if all of the clients run in the same login session), or it might be a daemon (if it handles clients from multiple login sessions, or it handles other daemons as clients); the key point is that there is a one-to-many relationship between the server and its clients.
In this design, the server should not try to discover or connect to the clients. Rather, the clients should connect to the server. This approach is a good match for the common inter-process communication (IPC) APIs. For example, if you're using UNIX domain sockets, it's easy for a daemon to listen on a single UNIX domain socket and have the clients connect to that socket. It's also easy for the server to handle a client disconnecting (either because it quit or because it died unexpectedly). If you do things the other way around, things start to get messy.
Getting Launched
Once you've got the basic design under control, you need to decide how to launch each component. Figure 4 and Figure 5 show how you can evaluate your needs to come up with the best approach.


As this algorithm shows, Apple recommends that, where possible, you implement background programs using launchd. The reasons for this are:
launchdmakes it easy for your background program to launch on demandlaunchdmakes it easy to install and manage your background program (using launchctl)Apple recommends that you use UNIX domain sockets for client/daemon communication, and
launchdmakes this easyuse of the most common alternative, a startup item, is deprecated as of Mac OS X 10.4
Daemon IPC Recommendations
Most daemons use some sort of inter-process communication (IPC) to communicate between the daemon and its clients. If you're writing a daemon, one of your first design decisions should be the IPC mechanism to use. This section describes the pitfalls of using Mach message-based IPC in your daemon, and why you should consider UNIX domain sockets as an alternative.
Mach Considered Harmful
The Mach APIs represent the lowest level interface to the kernel. As such, they are the most likely to change as the system evolves. Apple has consistently recommended that third party developers avoid them. This applies to daemons and agents as it does to everything else.
However, in the case of daemons and agents, Mach APIs are particularly troublesome because you have to worry about bootstrap namespaces. While it's possible—some would even claim easy—to manage bootstrap namespaces correctly, it's better to just avoid the problem altogether by avoiding Mach APIs.
Apple's general recommendation for avoiding the use of Mach APIs includes the advice that it's better to use high-level wrappers. For example, rather than send and receive Mach messages using Mach APIs directly, it's better to use the higher-level CFMessagePort API. This is good advice in general; but, if you're writing a daemon or agent, you will still run into bootstrap namespace problem. Under the covers, CFMessagePortCreateLocal registers the service with the bootstrap service, and CFMessagePortCreateRemote uses the bootstrap service to look up a registered service by name. So, even if you avoid using Mach messages directly, if you use an API that's layered on top of Mach messages, you still have to worry about bootstrap namespaces.
The high-level IPC APIs that are most likely to trip you up are:
CFMessagePort — Within this API, all named message ports are implementing using the bootstrap service.
Distributed Objects (DO) — Named DO connections (such as you would register using
-[NSConnection registerName:]), are implemented using the bootstrap service.Apple events — Apple events are implemented in terms of Mach messages. While it is possible to use Apple events in a daemon (using the routines from
<AE/AEMach.h>, it's still a tricky exercise.
Overall, it is easier to just avoid Mach messages entirely. Mac OS X provides numerous alternative IPC mechanisms. My personal favorite is UNIX domain sockets.
UNIX Domain Sockets Are Your Friend
UNIX domain sockets are somewhat like TCP/IP sockets, except that the communication is always local to the computer. You access UNIX domain sockets using the same BSD sockets API that you'd use for TCP/IP sockets. The primary difference is the address format. For TCP/IP sockets, the address structure (that which you pass to bind, connect, and so on) is (struct sockaddr_in), which contains an IP address and port number. For UNIX domain sockets, the address structure is (struct sockaddr_un), which contains a path.
When the server binds to a UNIX domain socket, the system creates a file system object that represents the socket. For example, the PPP daemon's UNIX domain socket is /var/run/pppconfd. When you look at this with ls -l (see Listing 10), you'll see the first character of the listing is 's', indicating that this object is a socket.
Listing 10 Looking at PPP's UNIX domain socket
$ ls -l /var/run/pppconfd srwxrwxrwx 1 root daemon 0 9 May 12:57 /var/run/pppconfd |
Once the server is running, the client can connect to it by simply passing this path to the connect call. Once the connection is in place, communication proceeds as it would for TCP/IP sockets.
To learn more about UNIX domain sockets, consult any standard UNIX reference. I particularly recommend UNIX Network Programming by Stevens et al.
For an example of using UNIX domain sockets in a client/server environment, see Sample Code 'CFLocalServer'.
Advantages of UNIX Domain Sockets
When implementing a daemon, the UNIX domain sockets API offers a number of advantages over other IPC mechanisms.
Compared to a TCP socket, it guarantees that only processes running on your local machine can connect to your server. You can also get this guarantee with TCP, but it requires extra work.
Compared to Apple events, it works on all versions of Mac OS X (there are problems using Apple events from a daemon prior to Mac OS X 10.2). Also, it's a connection-oriented API, so the server automatically learns about the death of a client and it's easy for the server to asynchronously notify the client.
Compared to Mach messages (and any high-level wrappers, like CFMessagePort), it eliminates any bootstrap namespace concerns. Also, when you use Mach messages directly, you have to do extra work for the server to be notified when a client dies unexpectedly.
It can be easily integrated into any server architecture, including those based on threads, a runloop (using CFSocket), a select loop, or kqueues.
It is a well known POSIX API with numerous sources of good documentation.
Source code based on UNIX domain sockets code is portable to other POSIX platforms.
It can be nicely integrated into a launchd daemon. Specifically, starting with Mac OS X 10.4.6 it is possible for a launchd daemon to be launched on demand when a client connects to a UNIX domain socket.
It supports descriptor passing, which makes it easier for you to factor your program into privileged and non-privileged components.
Best Practice
When using UNIX domain sockets, keep in mind the following points.
A UNIX domain socket appears as an item in the file system. The client and server usually hard code the path to this socket. You should use a path to an appropriate directory (like
/var/tmp) and then give the socket a unique name within that directory. For example, Sample Code 'CFLocalServer' uses a path of/var/tmp/com.apple.dts.CFLocalServer/Socket.Use a socket path that's appropriate to the scope of communications. For example, a daemon can use a constant socket path because all clients connect to the same daemon. On the other hand, an agent should embed some scope identifier in the path. For example, if all of the agent's clients are in the same login session, it should include the session identifier in the path. Or if the agent is intended to be used by all processes of a particular user, it could embed the user ID in the path (or, better yet, the user's UUID).
When creating your UNIX domain socket, you should be careful to avoid security problems caused by file system race conditions. Sample Code 'CFLocalServer' shows one approach for this; download the sample and look at the
SafeBindUnixDomainSocketroutine inServer.c.Alternatively, if your daemon runs as root, you can put your UNIX domain socket in
/var/run. This directory is only writable by privileged processes, which avoids the above mentioned security problems.You can confirm the identity of the program at the other end of the socket using the LOCAL_PEERCRED socket option, introduced in Mac OS X 10.4.
Cross Architecture IPC
Regardless of what IPC mechanism you use, you will have to deal with cross-architectural issues. For example, a given daemon may have clients that have a different:
byte order (endianness) — The most common case of this is an Intel daemon with a PowerPC client (being run using Rosetta).
pointer size — For example, a 32-bit daemon with 64-bit clients, or vice versa.
You must design your IPC mechanism to cope with these issues. Common strategy include:
use a text-base protocol — For example, you might use a CFPropertyList that's been flattened to XML.
define a byte order and stick to it — For example, you could require that all communications be in network byte order (big endian) and require little endian clients to swap the byte order.
use native byte order and require compatibility code to swap
include an indication of the byte order with the message (commonly called a byte order mark)
don't pass pointers over the wire (doing so is a little strange anyway)
when passing a size, define it in architecture neutral terms — For example, use
uint32_toruint64_trather thansize_t.
Alternatively, require that all clients be of the same architecture.
Coding Recommendations
The following sections list various coding recommendations for background programs.
Launching On Demand
To minimize your use of system resources, it's best to launch your background program (daemon or agent) on demand. That is, rather than always launching at startup (or, for an agent, at login), your program only launches when its services are required.
The basic strategy for launching on demand is:
You install a launchd configuration file that indicates the criteria under which you should be launched.
launchdwill read this file and waits for your launch criteria to be satisfied.When your launch criteria are satisfied,
launchdstarts your program, providing it some way to get information about the event that triggered the launch.
The launch criteria supported by launchd are listed in Table 4. See launchd.plist for the details.
Criterion | Property List Key | Introduced |
|---|---|---|
change to file system object | WatchPaths | 10.4 |
non-empty directory | QueueDirectories | 10.4 |
file system mount | StartOnMount | 10.5 |
periodic | StartInterval | 10.4 |
wall time | StartCalendarInterval | 10.4 |
Mach message [1] | MachServices | 10.5 |
connection to a stream socket [2] | Sockets | 10.4 |
traffic to a datagram port [3] | Sockets | 10.4 |
Notes:
launchdwill create a Mach port and register it in the appropriate bootstrap namespace. It launches your background program if any messages arrive on that port.Typically this is either a TCP socket or a UNIX domain socket. Launching on demand based on a connection to a UNIX domain socket was not feasible until Mac OS X 10.4.6. Specifically, the
SockPathModeproperty list key was not supported on PowerPC until Mac OS X 10.4.6 (r. 4252903) .Typically this is a UDP socket.
By default launchd assumes that your background program wants to run on demand. This behavior is controlled by the KeepAlive property on Mac OS X 10.5 and later, and the now-deprecated OnDemand property on Mac OS X 10.4.x. Table 5 shows the more common behaviors, and the properties that you need to set in order to get that behavior.
Minimum System | Desired Behavior | Properties |
|---|---|---|
10.4 | run when loaded and never quit | OnDemand = false |
10.4 | run purely on demand | OnDemand = true (default), RunAtLoad = false (default) |
10.4 | run once when loaded and thence on demand | OnDemand = true (default), RunAtLoad = true |
10.5 | run when loaded and never quit | KeepAlive = true |
10.5 | run purely on demand | KeepAlive = false (default), RunAtLoad = false (default) |
10.5 | run once when loaded and thence on demand | KeepAlive = false (default), RunAtLoad = true |
10.5 | run on demand as long as you exit successfully | KeepAlive = { SuccessfulExit = true }, RunAtLoad = false (default) |
10.5 | run on demand as long as a particular path exists | KeepAlive = { PathState = { /example/path = true } }, RunAtLoad = false (default) |
As you can see, the KeepAlive property has a lot more flexibility than the OnDemand property that it replaces.
Daemons Accessing User State
It is not possible for a daemon to act on behalf of a user with 100% fidelity. While this might seem like a controversial statement, it's actually pretty easy to prove. For example, consider something as simple as accessing a preference file in the user's home directory. It's not possible for a daemon to reliably do this. If the user has an AFP home directory, or their home directory is protected by FileVault, the volume containing the home directory will only be mounted when the user is logged in. Moreover, it is not possible to mount the that volume without the user's security credentials (typically their password). So, if a daemon tries to get a user preference when the user is not logged in, it will fail.
In some cases it is helpful to impersonate the user, at least as far as the permissions checking done by the BSD subsystem of the kernel. A single-threaded daemon can do this using seteuid and setegid. These set the effective user and group ID of the process as a whole. This will cause problems if your daemon is using multiple threads to handle requests from different users. In that case you can set the effective user and group ID of a thread using pthread_setugid_np. This was introduced in Mac OS X 10.4.
Logging
In most cases you will want your background program to log information about its activity. These logs are useful during initial bring up, and can also help the user troubleshoot problems. Mac OS X supports a number of different logging facilities.
Apple System Log
The Apple System Log (ASL) is a logging facility introduced in Mac OS X 10.4. It allows you to create flexible, structured log entries. It also allows you to write management tools that query these logs.
For information about ASL, see its man page. For an example of its use, see Sample Code 'SampleD'.
Syslog
Syslog is a traditional BSD logging facility. It allows you to log (relatively unstructured) messages, and configure how those messages are processed.
For information about syslog, see the man pages for the syslogd, syslog, and logger programs; for the syslog.conf configuration file; and for the syslog API.
Logging With printf
If you're creating a launchd daemon or launchd agent, launchd makes it easy to log using printf. Specifically:
You can supply a specific destination for
stdoutandstderrby setting theStandardOutPathandStandardErrorPathproperties in your program's property list.If you don't supply these properties, the behavior in system-specific. Prior to Mac OS X 10.5, your program's
stdoutandstderrwill be connected to/dev/null. In Mac OS X 10.5 and later,launchdwill capture any output to these streams and redirect it to ASL.
If you're not a launchd daemon or launchd agent, the situation is more complex.
For daemons that aren't launchd daemons,
stdoutandstderrare typically connected to/dev/null. If you want to log usingprintf, you will have to redirect them appropriately.For applications running on Mac OS X 10.5 and later,
launchdwill redirectstdoutandstderrto ASL (much as it does for launchd agents).For applications running on systems prior to Mac OS X 10.5,
stdoutandstderrgo directly into the console log. For information about the console log, see Technical Note TN2124, 'Mac OS X Debugging Magic'.
Daemon Security Considerations
By definition, a daemon is a system-wide service. Thus, when creating a daemon, you need to worry about security. While a detailed discussion of secure programming is outside the scope of this document, here's a short list of things that you should consider.
If possible, create an agent rather than a daemon. This will limit the scope of any security problems.
If your daemon uses the network, do not trust data you receive from the network. Doing so might allow a remote attacker to subvert your daemon.
When you install your daemon, make sure that you set the file system permissions correctly. Apple recommends that daemons be owned by
root, have an owning group ofwheel, and use permissions 755 (rwxr-xr-x) for executables and directories, and 644 (rw-r--r--) for files. In addition, every directory from your daemon up to the root directory must be owned by root and only writable by the owner (or owned by root and sticky). If you don't do this correctly, a non-admin user might be able to escalate their privileges by modifying your daemon (or shuffling it aside).Try to avoid running your daemon with elevated privileges (for example, running it as root). If your daemon must run with elevated privileges, do not trust data received from non-privileged processes. Doing so might allow a local user to escalate their privileges.
Watch out for denial of service attacks. If your daemon sends a message to a client, make sure that it works correctly if the client never responds. Don't allow clients to run your daemon out of memory, or file descriptors, or any other resource.
Watch out for other common security problems, particularly buffer overruns. The nature of daemons makes these problems more worrisome.
For more information about writing secure software, consult one of the numerous texts available on the topic. I highly recommend Building Secure Software.
Agents and Fast User Switching
If you're writing an agent, you should be aware of the subtleties associated with fast user switching. For example, your agent might need to know:
whether it's running in a GUI or non-GUI login session
whether its GUI login session is active (that is, using the console)
and so on
For the detailed information about this, see Multiple User Environments.
Process Manager and Launch Services
Historically, neither Process Manager nor Launch Services were daemon safe. This represents a significant gotcha for daemon writers who, quite reasonably, expect that process services should be available to a daemon. However, if you look at the these APIs in their historical context, you can understand why this restriction existed.
Consider the Process Manager routine GetNextProcess. Numerous programs, from both Apple and third parties, use this routine to display a list of running applications. It wouldn't make sense for this list to show applications running in other GUI login sessions. Thus, this routine uses the bootstrap namespace as an implicit parameter to determine the login session, and hence the list of running applications to return.
Launch Services, which is layered on top of the Process Manager, had similar issues.
Thus, both Process Manager and Launch Services have, historically, been located in the ApplicationServices framework, and were not available to daemons.
Apple recognizes that this restriction is quite inconvenient and is working to improve things. Mac OS X 10.5 represents the first step on that path. Specifically, the underlying implementation of Process Manager has moved from the window server to the CoreServices daemon (coreservicesd). With this change, it is now possible to create daemon-safe system services that deal with Process Manager processes.
The first beneficiary of this change in Launch Services. In Mac OS X 10.5 Launch Services has been moved down to the Core Services layer (it is now a subframework of the CoreServices framework). Thus, it is now daemon-safe.
This raises the question of what happens when you use Launch Services to launch an application from a daemon. Because the daemon is running in the global bootstrap namespace, Launch Services can't use the bootstrap namespace to derive the login session. Rather, Launch Services uses the EUID of the calling process. The behavior is as follows:
If the EUID of the calling process is zero, the application is launched in the context of the currently active GUI login session. If there is no currently active GUI login session (no one is logged in, or a logged in user has fast user switched to the login window), the behavior is unspecified (r. 5321293) .
If the EUID of the calling process is not zero and it matches that of a user logged in via the GUI, the application is launched in the context of that user's GUI login session.
If the EUID of the calling process is not zero but it does not match that of a user logged in via the GUI, the behavior is unspecified (r. 5321281) .
Unfortunately, while the underlying implementation of Process Manager is now at the CoreServices layer, Process Manager itself remains in the ApplicationServices framework. Thus, it's still not possible to use Process Manager from a daemon.
Hints and Tips
This section describes various hints and tips that you might find useful when developing a background program.
Starting a Daemon
If you're writing a daemon, you may encounter problems when you start the daemon immediately after installing it. There are two essentially conflicting requirements.
You don't want to force the user to reboot.
If you launch your daemon directly from your configuration application (or installer), it inherits the wrong context (see Execution Contexts for details).
There are a number of ways that you can resolve this conundrum, listed in order of most- to least-preferable.
If you have a launchd daemon, you can start it by running launchctl.
launchctlworks by sending a message tolaunchd, asking it to launch the daemon on your behalf, so your daemon is a child oflaunchdand inherits the correct context.Otherwise, you can launch the daemon in the global bootstrap namespace using the StartupItemContext tool. This tool is not perfect (r. 4283301) , but it works in most situations.
Finally, if your daemon only uses daemon-safe frameworks and it doesn't use or register Mach messaging services directly or indirectly, you should be able to just launch it. It will be running in the wrong context, but that probably won't cause serious problems.
Debugging Startup
Because background programs are usually run indirectly (that is, they're sublaunched by a system service, such as launchd), it can be tricky to debug their startup code. There are three tricks you can use here.
You can add a command line option (traditionally it's "-d" for "debug") that causes your program to run as a standard tool (for example, a startup item wouldn't daemonize itself). This allows you to debug it directly from the GDB.
If you're developer a launchd daemon or agent, you can add the
WaitForDebuggerproperty to your property list file. A true value will causelaunchdto start your program in a suspended state, whereupon you can attach with the debugger.This property is supported in Mac OS X 10.5 and later.
If the preceding options don't help, you can add a pause system call to your startup code, as illustrated by Listing 11. This stops the program until a signal arrives and, as it turns out, attaching to the process with GDB sends a signal to the process and unblocks it.
Listing 11 Pausing at startup
if (1) { fprintf( stderr, "Process %ld waiting for debugger.\n", (long) getpid() ); pause(); } |
Debugging Rogue Window Server Use
If your daemon dies with a message like that shown in Listing 6, and you can't think of any reason why it should be attaching to the window server, there are a variety of things you can do to debug the problem. The first is to set the INIT_Processes environment variable. When you see the resulting message in the system log, you can attached with GDB and do a backtrace to see what triggered the connection. For more details about this environment variable, see Technical Note TN2124, 'Mac OS X Debugging Magic'.
Watch Your Logs!
While developing a background program, it's a good idea to habitually monitor its log file. You'd be amazed how often an unexpected log message will let you quickly isolate an obscure problem. This can be as simple as logging using ASL or printf and running the Console application in the background.
If you're writing a daemon that's launched at startup time (before you can launch the Console application or even SSH info the machine), you may be able to see its log messages by holding down command-V at startup (for "verbose boot"). To permanently enable verbose boots, add the "-v" argument to your boot-args NVRAM variable, as shown in Listing 12.
Listing 12 Enabling verbose boots
$ sudo nvram boot-args="-v" Password:******** |
Bootstrap Namespaces: One More Thing
The earlier discussion of bootstrap namespaces (see Bootstrap Namespaces) talked extensively about how they are created, but it glossed over the issue of how they are destroyed. It turns out that a bootstrap namespace exists until the last process that references it quits. So, as long as your process is running, you are guaranteed that your bootstrap namespace will be valid.
There is one gotcha, however. When the system creates a bootstrap namespace, it associates it with the process that created it. When that process quits, the namespace is deactivated. For example, if you start a daemon from within an SSH login session and then log out, the process that created the bootstrap namespace (effectively this is sshd) quits, and the bootstrap namespace that it created, which is the namespace that your daemon inherited, is deactivated.
A deactivated bootstrap namespace allows you to look up services, but it does not allow you to register new services. Any attempt to register a service in a deactivate namespace will fail with an error BOOTSTRAP_NOT_PRIVILEGED (1100). Similarly, any high-level wrapper that registers a service will fail. For example, CFMessagePortCreateLocal will print an error message and return NULL if you call it after your namespace has been deactivated.
Earlier versions of Mac OS X (prior to Mac OS X 10.2) did not deactivate bootstrap namespaces; rather, when the process that created a namespace quits, the bootstrap service would destroy the namespace immediately. Any process still referencing that namespace would find itself without any bootstrap namespace (technically, their bootstrap port would now be a Mach dead name).
Apple started deactivating, rather that destroying, bootstrap namespaces as a stopgap measure to improve compatibility for programs that were incorrectly running in the wrong namespace (typically due to a lack of understand of bootstrap namespaces on behalf of the program's author). Future systems may eliminate the concept of deactivated bootstrap namespaces, and thus revert to the pre-10.2 behavior. As long as your program is running in the correct namespace, this should not cause any compatibility problems.
Careful With That Fork, Eugene
Starting in Mac OS X 10.5 launchd works to garbage collect any child processes of a launchd daemon or agent process when that process quits. Specifically, when a launchd daemon or agent quits, launchd will send a SIGTERM to the associated process group.
This can cause problems if you're developing a launchd daemon that creates a child process to run some other program (by the traditional fork and exec combination, or via posix_spawn). The child process will inherit its process group ID from your daemon. If your daemon quits before the child process, the child process will receive a SIGTERM because it's in the same process group as your daemon.
There are a number of ways to avoid being tripped up by this, listed below in order of most- to least-preferable.
run the 'child' via
launchd— If you make the 'child' a separate launchd job, everything will Just Work™.create a new session for the child — If you must continue to create the child process manually, have the child process run in a new session (and, consequently, in a new process group) by calling setsid.
use the
AbandonProcessGroupproperty — If you add this property to your program's property list file,launchdwill not attempt to garbage collect your child processes.
Traditionally you would isolate the child process from the daemon by having the child call daemon. And, if you did this, the child would indeed end up in a separate process group, and would not be garbage collected by launchd. Keep in mind, however, that the daemon routine is officially deprecated in Mac OS X 10.5 and later.
Further Reading
Kernel Programming Guide (specifically the "Bootstrap Contexts" section)
"Advanced Programming in the UNIX Environment", W Richard Stevens, Stephen A Rago, ISBN 0201433079
"UNIX Network Programming, Volume 1, The Sockets Networking API", W Richard Stevens, Bill Fenner, Andrew M Rudoff, ISBN 0131411551
Building Secure Software: How to Avoid Security Problems the Right Way, John Viega, Gary McGraw, ISBN 020172152X
launchd tool man page
launchd.plist configuration file man page
launchctl tool man page
xinetd tool man page (not on Mac OS X 10.5 and later)
SystemStarter tool man page
StartupItemContext tool man page
ASL API man page
syslogd tool man page
syslog.conf configuration file man page
logger tool man page
syslog tool man page
syslog API man page
open tool man page
wait system routine man page
daemon system routine man page
pause system routine man page
Old Systems and Technology
The bulk of this technote reflects the reality of Mac OS X 10.5. This section describes technology from earlier systems that is now deprecated or unsupported, and discusses other topics that do not apply on modern systems.
Deprecated Daemonomicon
A number of mechanisms used to launch background programs are now deprecated or unsupported. This section describes these mechanisms.
Startup Item
A startup item is a daemon launched at startup time by the SystemStarter program (which is launched by launchd on Mac OS X 10.4 and later, and directly from /etc/rc.local on earlier systems). A third party startup item should be installed in the /Library/StartupItems directory. For more information about startup items, see System Startup Programming Topics.
Starting with Mac OS X 10.4, startup items are deprecated in favor of launchd daemons.
mach_init Daemon
A mach_init daemon is launched by the Mach initialization process (mach_init on Mac OS X 10.3.x and earlier, launchd on Mac OS X 10.4 and later). A mach_init daemon is installed by placing a property list file in the /etc/mach_init.d directory. Apple does not support third party development of mach_init daemons.
Starting with Mac OS X 10.5, mach_init daemons are deprecated in favor of launchd daemons; a launchd daemon can now specify a list of Mach service names to register as part of its property list file.
inetd and xinetd Daemon
inetd daemons and xinetd daemons are launched by the Internet super server (originally inetd and later xinetd and now launchd). An inetd daemon is installed by adding a line to /etc/inetd.conf. An xinetd daemon is installed by adding a configuration file to the /etc/xinetd.d directory.
xinetd was introduced with Mac OS X 10.2. Where xinetd is available, you should prefer it over inetd because it is easier to configure.
Starting with Mac OS X 10.4, inetd and xinetd daemons are deprecated in favor of launchd daemons; a launchd daemon can specify a list of TCP and UDP ports to listen on as part of its property list file.
Starting with Mac OS X 10.5, inetd and xinetd daemons are no longer supported. However, it's easy to run an existing inetd or xinetd daemon by creating and installing a simple launchd property list file (resulting in an inetd-compatible launchd daemon). For an example of this, check out /System/Library/LaunchDaemons/finger.plist.
For more information about inetd and xinetd daemons, see UNIX Network Programming and xinetd web site.
System Login Item
A system login item is a global login item that is launched in each GUI login session before the user logs in. A system login item is useful if you need to use the window server while the login screen is displayed. An example of this is a screen sharing program that allows a remote user to log in via the login window.
System login items are deprecated on Mac OS X 10.5 and later (r. 5316827) . You should, instead, use a pre-login launchd agent.
If you need to develop a system login item for use on systems prior to Mac OS X 10.5, please contact Developer Technical Support (DTS) for details.
mach_init Agent
A mach_init agent is like a mach_init daemon, except that it runs in the context of a particular user. It is launched (indirectly) by loginwindow as part of the process of logging in a GUI user. A mach_init agent is installed by placing a property list file in the /etc/mach_init_per_user.d directory. Apple does not support third party development of mach_init agents.
Starting with Mac OS X 10.5, mach_init agents are deprecated in favor of launchd agents; a launchd agent can now specify a list of Mach service names to register as part of its property list file.
Execution Context Summary for Deprecated Technologies
Table 6 shows how the execution context of a deprecated background program is affected by the mechanism used to launch it.
Program Type | UID | Bootstrap Namespace | Security Context |
|---|---|---|---|
startup item | root | global | global |
mach_init daemon | root | global | global |
inetd daemon | as configured [1] | global | global |
xinetd daemon | as configured [2] | as configured [3] | as configured [4] |
system login item | root | pre-login | pre-login |
mach_init agent | user | GUI per-session | per-session |
Notes:
Configured using the fifth column of the daemon's entry in
inet.conf.Configured using the
userattribute in the configuration file; defaults torootif the attribute is not specified.Uses the global bootstrap namespace unless the
session_createattribute is specified in the configuration file, in which case the daemon runs in its own per-session bootstrap namespace.Uses the global security context unless the
session_createattribute is specified in the configuration file, in which case the daemon runs in its own per-session security context.
Execution Context Example on Mac OS 10.4
Figure 6 is graphical example of execution contexts on Mac OS X 10.4. Before consulting this figure, you should read the up-to-date information in Execution Context Example. This explains the overall thrust of the diagram. The text in this section concentrates on the differences between this diagram and the equivalent diagram for a modern system.
In this diagram there are three per-session bootstrap namespaces, two for GUI login sessions (users A and B) and one for an SSH login session (user A). These are represented by red boxes. Items that aren't in any red box are in the global bootstrap namespace.

Notes:
WindowServerruns with an EUID ofwindowserver(88) and an RUID ofroot(0).loginwindowruns with an EUID of the logged in user and an RUID ofroot(0).ftpdruns with an EUID of the logged in user and an RUID ofroot(0).
As you look at Figure 6, consider the various different types of process that it shows.
There is a single instance of the
WindowServerprocess that resides in the global bootstrap namespace. However, the window server knows about all GUI per-session bootstrap namespaces. In this case, there's a GUI per-session bootstrap namespace for user A's login session, and another for user B's.All applications are children of window server, which does the work to ensure that they run in the correct bootstrap namespace.
The first instance of
loginwindow, the one associated with user A's login session, is a child oflaunchd. The second instance, created when user A fast user switched to user B, is a child of the window server.Each instance of
loginwindowmanages the context for its associated login session.loginwindowalso runspbs(the pasteboard server) directly.The
Crash Reporterapplication is actually a mach_init agent. Note how its parent process islaunchd, but it runs in the appropriate user's bootstrap namespace.sshdis a launchd daemon with theSessionCreateproperty set, which means that it runs in its own non-GUI login sessionlookupdis a mach_init daemon.mds(the Spotlight daemon) is a startup item.ftpdis a launchd daemon.
Differences between this and Mac OS X 10.5 include:
In Mac OS X 10.4 you rarely see per-user instances of
launchd.In Mac OS X 10.4, all applications are children of the window server. In Mac OS X 10.5, that responsibility has been taken over by the per-user instances of launchd.
In Mac OS X 10.4 there are no per-user bootstrap namespaces. Thus, it is not possible to register a service, like the Kerberos credentials cache server (
CCacheServer) on Mac OS X 10.5, that is available to all login sessions of a particular user.In Mac OS X 10.4 the pasteboard server (
pbs) was launched directly byloginwindow. In Mac OS X 10.5, the pasteboard server (pboard) is a standard launchd agent.In Mac OS X 10.4 launchd agents are launched per-user, with no regard to the user's login session type. This severely limits their usefulness. In fact, Mac OS X 10.4 makes no use of launchd agents. In contrast, on Mac OS X 10.5 a launchd agent can specify which types of login sessions that it supports, and launchd agents are used extensively by the system.
The mechanism by which the crash reporting application (
Crash Reporteron 10.4,ReportCrashon 10.5) is launched has changed, making the crash reporting process simpler and more reliable.
Getting Launched Prior To Mac OS X 10.5
Prior to Mac OS X 10.5, launchd was significantly less powerful than it is today. Thus, a number of the techniques shown in the figures in Getting Launched are not available. If you need to support older systems, you should consult Figure 7 and Figure 8 when deciding on the best approach to launching your program.


Obsolete Programming Techniques
This section covers some programming techniques that are only interesting if you're developing a deprecated background program.
Daemonization
If you're writing a daemon, you may need to isolate your process from the environment that it inherits from its parent. This step is known as daemonization. For the nitty-gritty details, see Advanced Programming In The UNIX Environment; also, see Careful With That Fork, Eugene.
Whether daemonization is necessary depends on how you were launched. Table 7 shows this for each type of daemon.
Daemon Type | Daemonize |
|---|---|
startup item | must |
mach_init daemon | should not |
inetd daemon | must not |
xinetd daemon | must not |
launchd daemon | must not |
If you need to daemonize, you can do so using the daemon routine.
Daemonization and Bootstrap Namespaces
Historically the daemon routine did not change the bootstrap namespace of the calling program. This has caused numerous problems, and necessitated the creation of the StartupItemContext tool. For more information about this issue, see Starting a Daemon.
Starting with Mac OS X 10.5 the daemon routine does switch the calling program into the global bootstrap namespace
(r. 5185932)
. However, this has, in turn, caused some compatibility problems
(r. 5499553)
. To avoid these problems the following rules now apply:
If your program is built with the Mac OS X 10.5 SDK (or later) and you set the deployment target to Mac OS X 10.5 (or later),
daemonwill switch your program to the global bootstrap namespace.Otherwise,
daemonbehaves as it always has.
Daemonizing Frameworks
Many Mac OS X frameworks do not work reliably if you call fork but do not call exec. The only exception is the System framework and, even there, the POSIX standard places severe constraints on what you can do between a fork and an exec.
Under the covers the daemon routine calls fork. Thus, if you call daemon and use frameworks above the System frameworks, you may run into problems. Critically, frameworks that are otherwise daemon safe, like Core Foundation, are not safe to call from this state.
Listing 13 Core Foundation complaining about fork-without-exec
The process has forked and you cannot use this CoreFoundation \ functionality safely. You MUST exec(). Break on __THE_PROCESS_HAS_FORKED_AND_YOU_CANNOT_USE_THIS_\ COREFOUNDATION_FUNCTIONALITY___YOU_MUST_EXEC__() to debug. |
There are two common solutions to this problem:
adopt launchd — A launchd daemon does not call
daemon, and thus does not suffer from this problem. This is the preferred solution.exec yourself — If you can't adopt launchd (perhaps your product needs to support Mac OS X 10.3.x), you can solve this problem by exec'ing yourself. Listing 14 shows the basic idea. Keep in mind that this is just a minimal sample—a real daemon would actually handle errors!
Listing 14 Using exec to avoid framework problems after daemonization
#include <getopt.h>
#include <stdlib.h>
#include <string.h>
#include <sys/param.h>
#include <syslog.h>
#include <mach-o/dyld.h>
extern char ** environ;
int main(int argc, char **argv)
{
if ( (argc >= 2) && (strcmp(argv[1], "daemon") == 0) ) {
optind = 2;
// ... process any post-daemonization arguments ...
// ... run as a daemon ...
} else {
char ** args;
char execPath[PATH_MAX];
uint32_t execPathSize;
// ... process any pre-daemonization arguments ...
// Calculate our new arguments, dropping any arguments that
// have already been processed (that is, before optind) and
// inserting the special flag that tells us that we've
// already daemonized.
//
// Note that we allocate and copy one extra argument so that
// args, like argv, is terminated by a NULL.
//
// We get the real path to our executable using
// _NSGetExecutablePath because argv[0] might be a relative
// path, and daemon chdirs to the root directory. In a real
// product you could probably substitute a hard-wired absolute
// path.
execPathSize = sizeof(execPath);
(void) _NSGetExecutablePath(execPath, &execPathSize);
args = malloc((argc - optind + 1) * sizeof(char *));
args[0] = execPath;
args[1] = "daemon";
memcpy(
&args[2],
&argv[optind],
(argc - optind + 1) * sizeof(char *)
);
// Daemonize ourself.
(void) daemon(0, 0);
// exec ourself.
(void) execve(execPath, args, environ);
}
return EXIT_SUCCESS;
} |
Document Revision History
| Date | Notes |
|---|---|
| 2007-11-05 | Major update for Mac OS X 10.5 Leopard. |
| 2006-01-03 | New document that describes the most common problems encountered with daemons and agents, and suggests detailed solutions. |
Copyright © 2007 Apple Inc. All Rights Reserved. Terms of Use | Privacy Policy | Updated: 2007-11-05